为保证我院教学的中心地位,进一步优化教学环境,稳定正常的教学秩序,不断提高教学质量,规范教学与教学管理工作,减少和杜绝教学工作中的教学差错与事故,结合我院已实施的《哈尔滨工业大学华德应用技术学院教学事故认定办法》和几年的工作实际,特修订本办法。
一、教学事故的认定原则、范围及等级
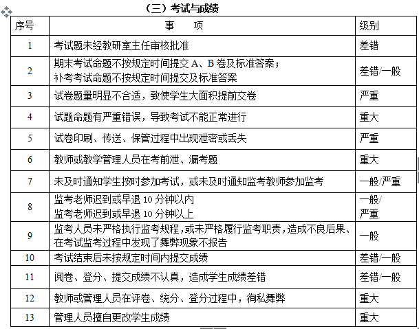
教学事故是指妨碍教学工作正常进行的各类事件。
1.认定原则:一是主观上具有过错;二是虽然主观上不具有过错但客观上产生了不良影响及后果。
2.认定范围:包括课堂理论教学、实践教学、考试与成绩、教学管理与保障等方面。
3.根据教学事故的情节和造成的后果,教学事故分以下四个等级:
教学差错:指因失误或其他因素造成不良影响的行为或事件。
一般教学事故:指因失误造成较严重后果和较严重影响的不良行为或事件。
严重教学事故:指由于人为因素造成恶劣影响和严重后果的不良行为或事件。
重大教学事故:指由于人为因素造成特别严重影响和不良后果的行为或事件。
教学事故等级认定可参照附件一教学事故等级标准认定表。
二、教学事故认定程序
1.教学事故由责任人所在教学单位受理并报教务处备案,也可由教务处直接受理或处理。
2.对已发生的教学事故,教学事故责任人和其所在单位领导应及时向教务处呈报,其他知情人也可向教务处举报或证实。教务处在教学检查过程中发现的教学事故,由教务处直接予以认定。
3.教学事故认定应提交下列材料:
(1)责任人所在教学单位提供或教务处直接填写的《Beat365中文官方网站教学事故认定处理表》(附件二)一式三份。
(2)事故责任人情况说明,事实清楚的可不要求事故责任人做情况说明,但责任人应表达认可的签字。
(3)其他相关材料。
4.教学事故等级认定权限:
重大教学事故由主管教学院长最终认定;严重教学事故由教务处处长最终认定;一般教学事故和教学差错由所在教学单位认定。
5.对教学事故认定及处理有异议的当事人,可向教务处提出申诉,教务处按规定权限组织复议,两周内给予答复。申诉期限为教学事故认定之日起10日内。
三、教学事故处理办法
1.教学差错发生后,由责任人所在教学单位认定,向其提出警告,并记录备案。同一人员一学期内累计发生两次“教学差错”的,按一般教学事故处理。
2.一般教学事故在本部门范围内予以通报批评,各教学单位根据本单位岗位职责及规章制度给予相应处罚,并责令责任人限期改正。有关教学单位应加强教育、督促、检查。同一人员一学期内累计发生两次一般教学事故的,按严重教学事故处理。
3.严重教学事故由教务处通报人力资源部培考中心,给予行政警告处分。同一人员一学期内累计发生两次严重教学事故的,按重大教学事故处理。
4.重大教学事故由教务处报请院党政联席会,拟处分结果通报全院。同一人员一学期内发生两次重大教学事故的或情节严重的,给予行政记过以上处分。情节严重的,可调离教学岗位或解除聘任合同。
5.教学事故的行政处分按学院行政纪律处分的程序办理,处分决定放入事故责任人的业务档案中。
6.教学各单位在学期考核、评优、职务晋升、业绩考评、职称聘任等工作中,必须制定与教学事故挂钩的政策。对重大教学事故的责任人,在其职务晋升、职称聘任、业绩考评等方面实行一票否决制。
7.事故责任人因主观原因造成的经济损失应予全部赔偿,非主观因素造成的经济损失应予部分赔偿,并应尽最大努力减少或挽回损失。
四、附则
1.教学事故应明确列出责任人(一人或多人),属个人主要责任的不得以单位或部门集体代替。
2.已发生的教学事故,教学事故责任人和其所在单位应在事发后及时受理,并在三天内向教务处呈报;单位领导对本单位教学事故故意隐瞒,或对教学管理人员在教学检查、巡视中发现的事故拖延不报,则将单位分管教学工作的负责人列为事故责任人;对已发生的教学事故,不主动查实或以无法查实为借口的,教学事故责任由责任人所在单位第一责任人承担。
3.学院有关部门在对教学事故调查取证的过程中,单位或个人不配合工作,或以各种借口推诿、阻挠调查取证,致使教学事故在规定时间内无法确认的,均按重大教学事故处理。
4.各教学单位可依据本办法制定相应的实施办法。
5.本规定解释权在教务处,仲裁权在院党政联席办公会议。




